12 23, 2025
Recently, the General-Purpose Multimedia Interface (GPMI) series of electronic industry standards is about to be released. Compared with the current mainstream HDMI 2.1, GPMI's technological advantages are considered generational. Its core breakthrough lies in achieving integrated transmission of audio and video, data streams, control signals, and power supply, making it possible to replace the 'cyber web' behind devices with just a single cable.

For a long time, industry standards were dominated by European and American companies, with Chinese companies mostly in a follow-up position. The birth of GPMI has broken this pattern, marking an important milestone in China's progress on key technology standards in the field of high-speed multimedia interfaces and redefining domestic audio and video transmission standards. The release of GPMI is not only a technological breakthrough, but also a significant milestone for China in asserting its voice in the global intelligent connectivity sector, representing a critical leap from 'following' to 'running alongside' and even 'leading'.
As a participant in this interface revolution, Hynetek has not only been deeply involved in drafting standards but also launched a complete high-performance power supply solution from end (power supply side) to end (power receiving side) at the earliest opportunity, injecting core momentum into the implementation of the GPMI ecosystem.
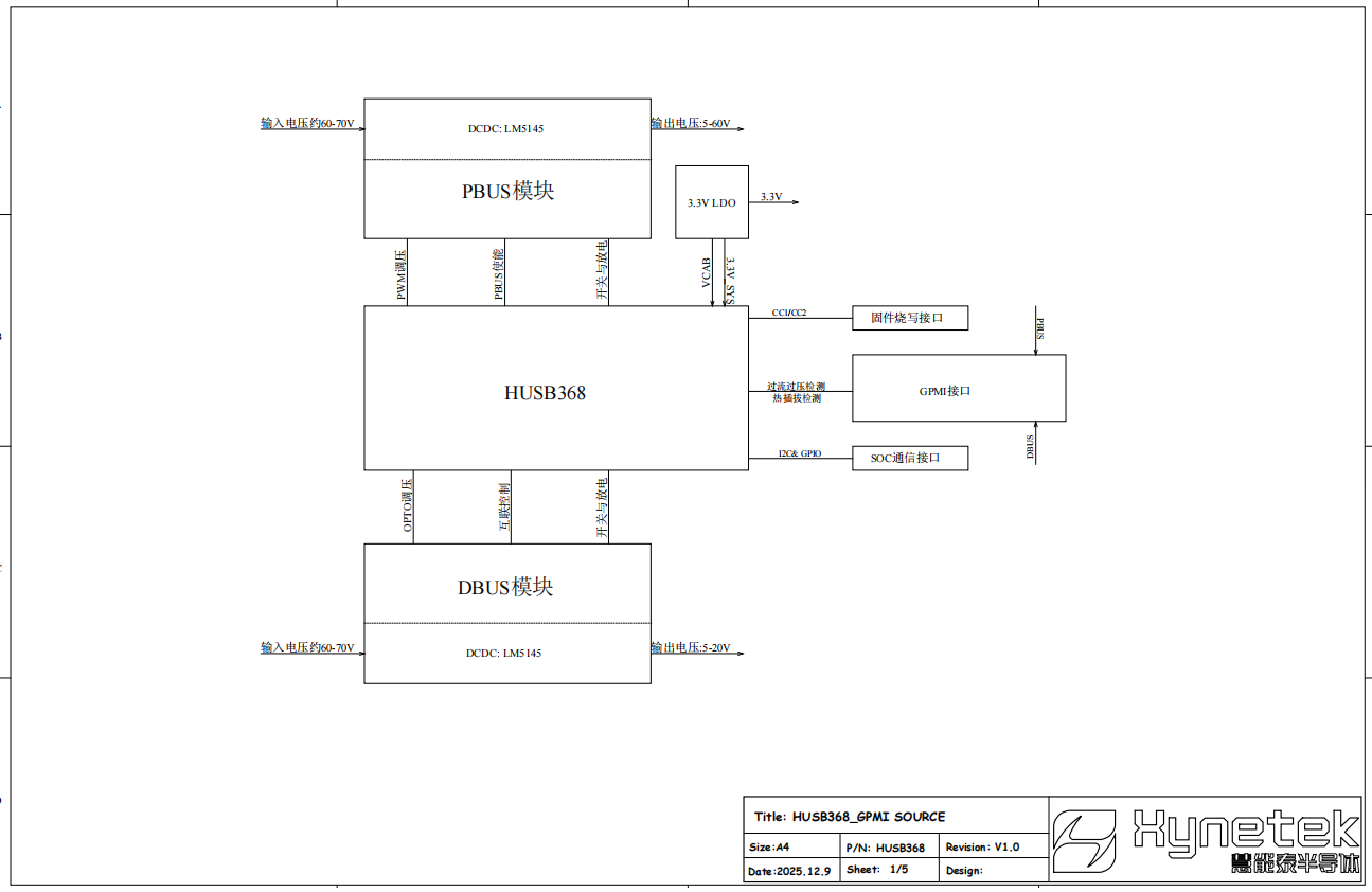
GPMI Power Supply Chip HUSB368

HUSB368 is a GPMI power supply chip that supports single/dual power modes, cable detection, Class A and Class B power output ranges, fixed voltage output mode, and programmable voltage output mode. It also supports protection features such as OCP, SCP, OVP, UVP, OTP, and hot-plugging.
Chip Features
Integrated Voltage Regulation Output with Ultra-Wide 5-48 V Input, Supporting PWM-Modulated 5-60 V Output Range
Maximum 20 A Output Current Sensing and Constant Current Control
High-Voltage GATE Directly Drives the Output Load Switch
Built-in GPMI Power Supply Protocol Physical Layer
Comprehensive Fast Overcurrent Protection, Overvoltage Protection, Overtemperature Protection, etc.
Ultra-High Withstand Voltage of up to 60 V
Multiple Analog Signal Monitoring and ADC Sampling Channels
Built-in 8-bit MCU Control Core, with 2kB SRAM and 32kB MTP
I2C Master/Slave Mode Switching

HUSB368 Application Schematic
GPMI Cable Chip HUSB328U

HUSB328U is a GPMI cable chip that supports both single-core and dual-core single-wire application configurations. It features 32 kB of built-in storage space and power consumption as low as 17 mW.
Chip Features
Characteristic impedance 1kΩ
Built-in GPMI power supply protocol physical layer design with a readout time of less than 5ms
External temperature detection function
Multiple analog signal monitoring and ADC sampling channels
Built-in 8-bit MCU control core, with 2kB SRAM and 32kB MTP
I2C master/slave mode switching
Low-power design, operating power consumption less than 17mW

HUSB328U Application Schematic
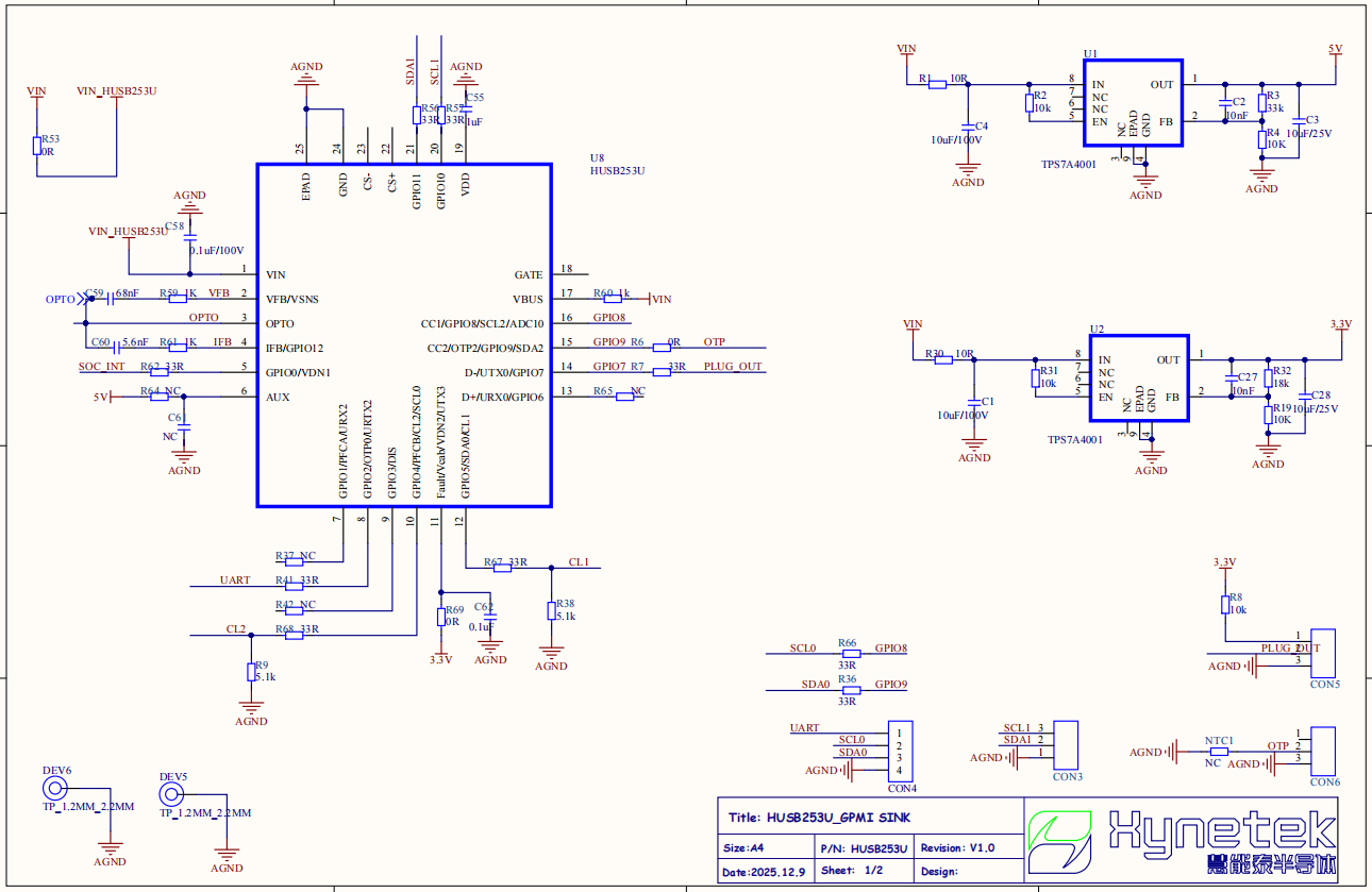
GPMI受电端芯片HUSB253U
HUSB253U is a GPMI-powered device (PD) chip that supports both single and dual power supply modes. It features cable detection, supports requesting power within the CLASS A and CLASS B ranges, and allows for both fixed voltage mode and programmable voltage mode requests. The chip also includes protection functions such as OTP (One-Time Programmable) and hot-swap protection.
Chip Features
Supports input current detection up to 20A maximum
Built-in high-voltage GATE directly drives the load switch
Integrated GPMI power supply protocol physical layer
Comprehensive fast overcurrent protection, overvoltage protection, overtemperature protection, etc.
Ultra-high withstand voltage up to 60V
Multiple analog signal monitoring and ADC sampling channels
Built-in 8-bit MCU control core with 2kB SRAM and 32kB MTP
Supports I2C master-slave mode switching

HUSB253U Application Schematic
We believe that with the continuous expansion of the GPMI ecosystem, the boundaries of digital life will be constantly broken. This connectivity technology revolution led by China holds limitless possibilities for the future.