1 20, 2026
In 2026, we present the first hardcore "New Year's gift" to all engineers—the fully integrated, zero-peripheral 2C1A or 2A1C charging controller HUSB385A!
Product Features
Ultra-highly Integrated 2C1A or 2A1C Charging Port Controller
USB Type-C 2.1 and USB PD3.2 Compliant
– Support 5 V, 9 V, 12 V, 15 V and 20 V FPDOs
– Support 2 Programmable APDOs
– Support SPR AVS 15 V, 20 V
Support BC1.2 DCP and HVDCP Protocols
– BC 1.2 DCP Mode
– Apple 5V2.4A Mode
– QC2.0/3.0/QC3.0+ Class A or Class B
– AFC, FCP and SCP
– PE 1.1+/2.0
– UFCS1.0
Support 3-ports Application (2C1A or 2A1C)
Support Fast Charging Mode
– Single Port: Fast Charging
– Mutiple Ports: Sharing 5V
Integrated N-MOSFETs with Softstart
Integrated Current Shunt
Constant Voltage and Constant Current Control with Internal Compensation
I2C Slave interface for Information Report
– Configurable Device Address
Multi-level, Segmented Cable-compensation Options
Support External NTC Temperature Sensing and Dynamic Power Source (DPS) Functionality
Integrated OVP, UVP, UVLO, OCP, FOCP, OTP and TSD protections
Chip Link Fuction with Total Output Current Limit
Integrated DRV Driver, Front-stage DCDC Can be Bypassed
Two Times Programming Support
QFN-32L (4 mm x 4 mm) Package
±4 kV HBM ESD rating for USB IO pins
Fully integrated, zero peripherals
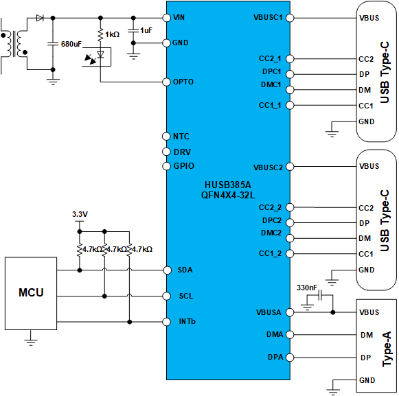
Hynetek has recently launched the HUSB385A, a fully integrated, zero-peripheral 2C1A or 2A1C charging controller. This compact 4 mm x 4 mm QFN chip integrates loop compensation and sampling resistors internally, effectively reducing BOM costs and PCB layout complexity. It is the ideal choice for chargers pursuing high efficiency and compact design.

Figure 1: HUSB385A 2C1A Demo
Supports AVS & DPS functionality
The HUSB385A supports AVS & DPS. Users can flexibly configure either scheduled power reduction or over-temperature power reduction—two intelligent strategies—based on actual requirements.
Three independent power channels enable real-time display on the screen.
The HUSB385A supports I2C communication mode. In I2C mode, the host can read the HUSB385A's current operating status, handshake protocol, and current output voltage, output current, and three independent currents in real time via the I2C bus for display on a screen.

Figure 2: HUSB385A Display Solution Circuit
Supports two chips for expanding 4-6 port applications
To address complex multi-port charging requirements, the HUSB385A supports dual-chip cascading expansion, enabling seamless scaling to 4-6 port applications. The two chips intelligently share the total current, ensuring each port receives stable and balanced power delivery.